首页
博客
留言
关于
归档
如何选择强势股
兴趣
2025-09-03 07:00
217
0
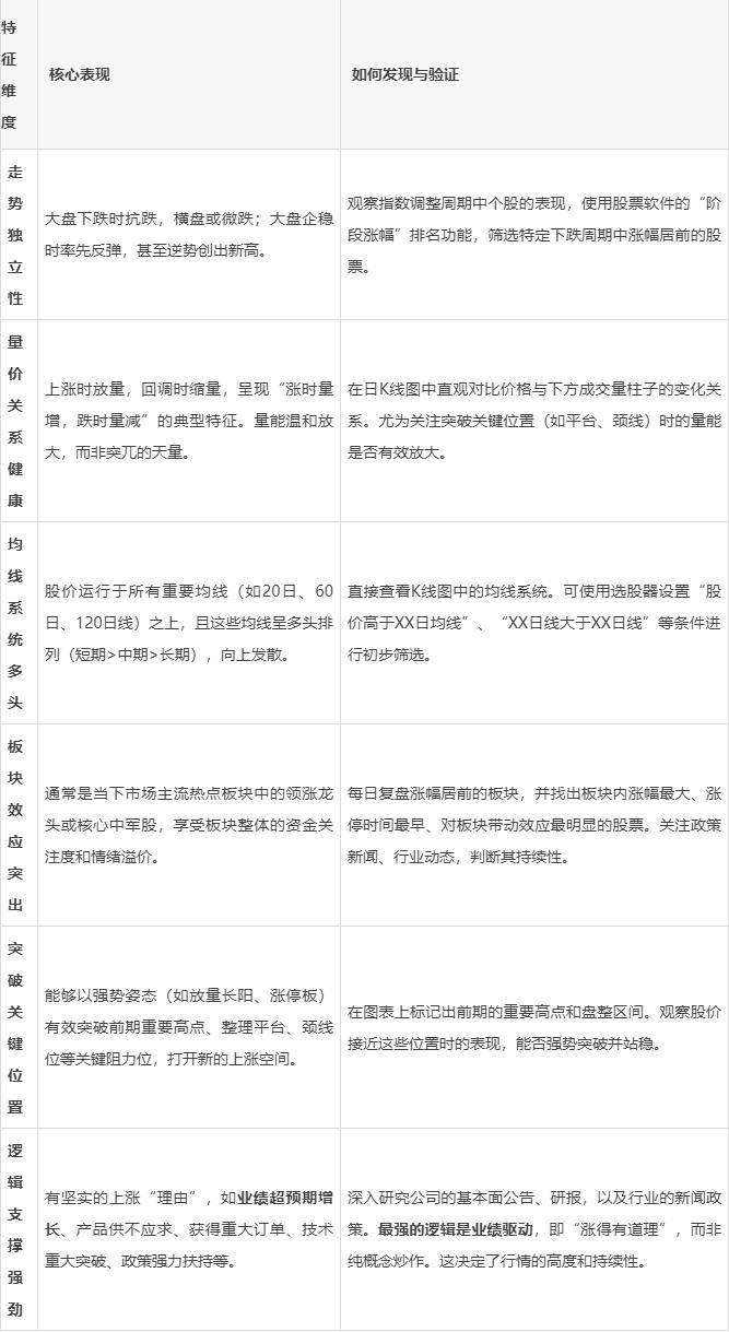
强势股的选择参考点,只做强势不做杂毛
上一篇
中焦不通,焦虑难安
下一篇
中医解读多梦(多梦纷纭):探寻背后的心脾两虚与神魂失养之道
博客评论
还没有人评论,赶紧抢个沙发~
发表评论
提交
说明:
请文明发言,共建和谐网络,您的个人信息不会被公开显示。
分类
旅行 (1)
工作 (3)
生活 (12)
分享 (92)
兴趣 (12)
其他 (1)
最新博客
老股民压箱底的波段操作秘籍:五大战法擒主升,从不外传
从大亏到稳定盈利,我深刻领悟到“股市生存的潜规则”
股票K线形态解析
要是您下定决心长期做股票,还想靠短线实现稳定收益,这六条铁律必须深记于心
别急着补阳气,先看身体能不能“通阳”,这几种中成药更稳当不伤身